Skip to content
English
  • There are no suggestions because the search field is empty.

Endpoint Operational FAQ

  1. Alert/Report Issues
  2. Power Issues
  3. Communications Issues
  4. Physical Issues
  5. Decision Trees

1. Alert / Report Issues

 

 

Issue 

Possible resolution

1

A specific endpoint appears to have missed the target for the configured number of consecutive events.

  • determine when last seen (if late investigate)

  • confirm comms are ok for others. (if late, investigate)

  • confirm power is ok at EP (see data and button press)

2

ALL endpoints near a gateway appear late/ trigger requirement alerts

  • suspected gateway issue - see communications FAQ

  • power to gateway?

  • Simcard?

  • physical damage?

  • restart gateway and wait 10 mins

  • confirm a brief button press on EP shows an LED blink = power/battery ok

  • if all OK then there may be a genuine major issue detected - for example a distribution system not operating.

3

I have not seen a notification from a known problem EP for some time. Why is that?

  • The requirement alerts mechanism triggers on the condition and sends ONE alert email. The assumption is you are monitoring the address.

  • The trigger RESETS if the condition changes to be OK and the alert waits for the next trigger to send again. This is designed to reduce daily spam to you.

  • So this is normal, designed and expected behaviour

4

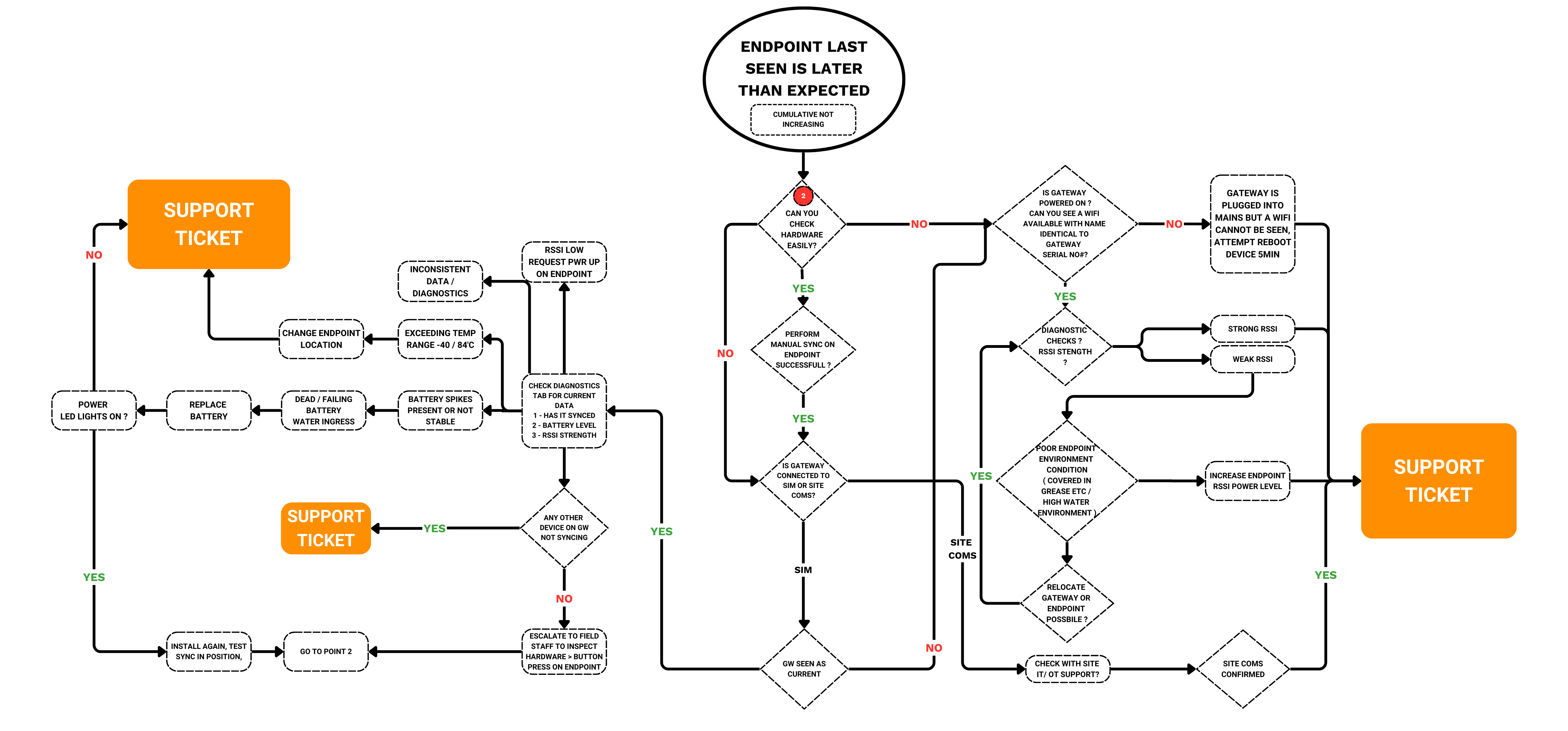
I see a gap in data but the cumulative plot (diagnostics) is still increasing?

 
5

data looks like no changes present ?

i.e >

  • rssi strengths represent as flatline

  • cumulative cc is not getting larger in volume

 
6

diagnostics data completly stops

 
7

battery spikes visible in timeline

 
8

reservoirs depleting quicker than expected

 

2. Power Issue

 

Issue 

Possible resolution

1

An EP has not been seen for some time. On physical inspection a button press revealed NO led light.

  • Possible flat battery

  • Possible internal EP fault

  • Possible recoverable if the lid requires tensioning (seen on some units exposed to large temperature range changes daily) - 2.5hex key for cap screws and press button again for signs of power life

  • Possible battery swap or unit replacement required.

  • Note last voltage diag. data seen was it approaching 2.5vdc?? (depleted battery)

2

Confirmed no power with a button press and cap is on tight, now what?

  • Battery can be replaced- remove and clean all surfaces

  • Open cap 2.5mm hex

  • Swap battery cell (required from GB)

  • Reseal ensuring oring is replaced and in good order

  • Torque to 1Nm (2.5mm hex)

3

My EPs’s are using battries WAY too fast, what can I do?

  • The battery life is directly related to how often they are configured to “selfsync”.

  • The tradeoff is how frequent do you require new data (daily or hourly)

  • You should expect years of bettery life if configured for autosync every 6hrs

  • Note - any event captured between syncs is accurately timestamped so the question is not about data resolution, it's about time periods between rolling them up and sending the data to the platform and therefore the period you may need to wait for updated information

4

Can I reconfigure the autosync time period myself?

  • Not at this time

  • Ask support to assist and we can do it for you.

  • Please provide the serial number(s)of the EP(s)and the desired period between autosyncs and we can sort that for you.

5

Can I wake a dead EP by pressing the button?

  • Sometimes

  • We have seen a few instances where the button press has revived otherwise unresponsive EPs

  • More often it will not have any effect, but is always worth a try?

  • Please report any truly unresponsive EPs to support for remote assistance and an action plan.

3. Communications Issues

 

Issue

Possible resolution

1

Button press - 1 sec

See here:

Automatic system - Endpoints (buttons and lights explained)

2

Button hold 3 secs

3

Button hold 7+ secs

4

I had a 7+ sec range check sync result in a RED led. what now?

  • Note: the system may have been busy with another device.

  • Always retry a few times before assuming theres an issue- once the gateway is ready the same range check may be a green success

  • If repeated failures occur you may have a genuine range issue- try moving the gateway closer to the EPs if possible

  • Consider additional gateways

  • Monitor the signal strengths in diagnostics and report to support for a second opinion - the device may be defective and require a replacement

4. Physical Issues

 

Issue

Possible resolution 

1

No flow reported

  • Check all standard diagnostics appear ok

  • If ok, confirm no chance of physical contamination has jammed gear- if possible remove and reverse flow with oil to flush the EP liberally (try and detect the contamination source)

  • Is probably a genuine detection of a flow delivery issue

2

Low flow reported

  • Is probably a genuine detection of a flow delivery issue

3

High flow detected

  • Is probably a genuine detection of a flow delivery issue

4

Physical inspection has revealed a damaged cap or body

  • Report and replace

  • Damaged electronics may not operate as expected and MUST be replaced.

  • Typically, the flow meter is not damaged and will in fact allow safe continuous unmonitored greasing operations HOWEVER EPs are a sealed unit and should be replaced as such.

5

Hoses ends and EP inlet outlet thread sizes what are they again?

Troubleshooting Decision Trees

  1. Endpoint Not Seen
  2. Incomplete Data
  3. Range Test Failure

1. Endpoint Not Seen

Endpoint - Endpoint Not Seen-1

2. Incomplete Data

Endpoint - Range Test Failure


3. Range Test Failure

Endpoint - Range Test Failure